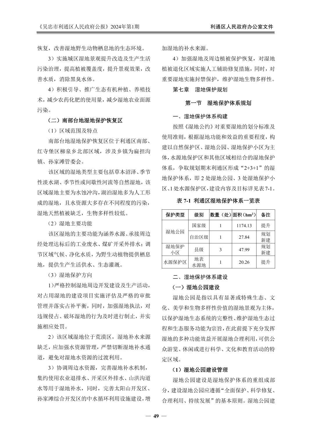
吴忠市利通区人民政府公报2024年第1期

索引号 640302001/2024-00054 文号 生成日期 2024-04-25
内容分类 主动公开 发布机构 利通区政府办公室 责任部门 利通区政府办公室


附件下载:

扫一扫在手机打开当前页

    宁ICP备19000976号-1宁公网安备64030202000186号

 主办单位:利通区人民政府办公室版权所有 联系方式:0953-2666555 网站标识码:6403020002